Leider haben viele ältere Funkgeräte eine CAT Schnittstelle mit 5V+ TTL Logik und
 somit nicht direkt an den PC anschließbar. Ein CAT Interface wird hierzu benötigt.
 Um nicht noch mehr COM-Ports einbauen zu müssen oder weil erst keiner vorhanden ist (Notebook),
 ist ein kleines USB CAT-Interface entstanden, welches ein COM-Port simuliert. 
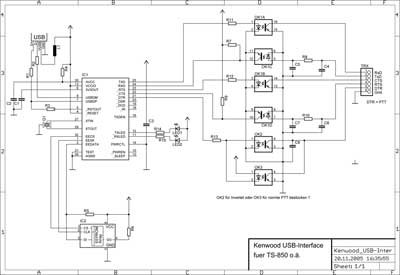
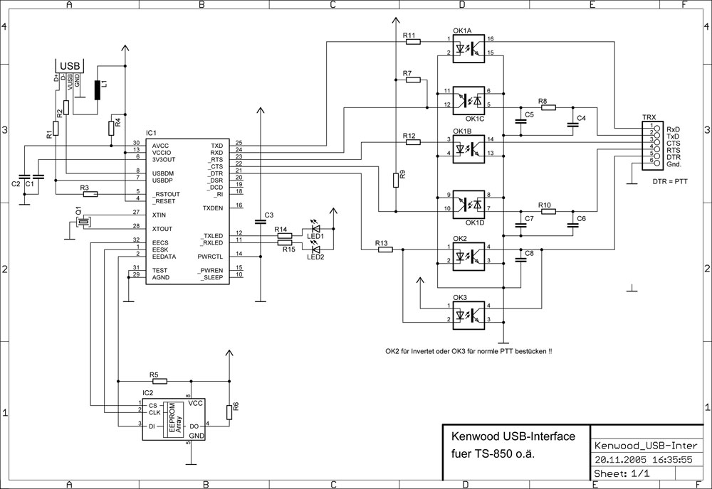
 Zum Einsatz kommt das weit verbreitet IC FT232BM von FTDI. Die Treiber sind beim Hersteller
 zum Download bereit gestellt. Als Optokoppler habe ich in der Bastelkiste den
 Toshiba TLP281-4 gefunden, gibt es auch bei Kesser-Elektronik. 
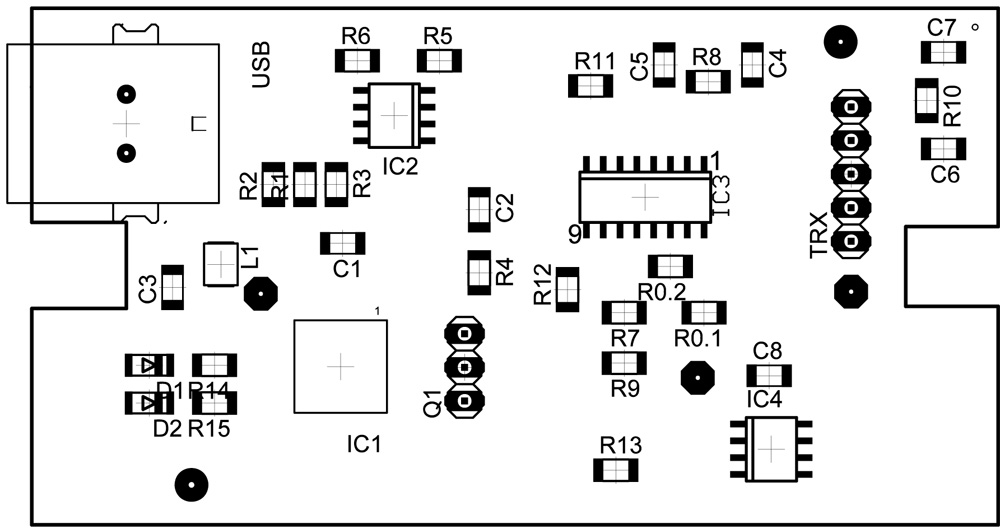
 Der Aufbau ist wieder komplett in SMD, um ein möglichst kompakten Aufbau zu erreichen.
 Wer möchte, kann diese Schaltung auch in den TRX einbauen und somit nur noch eine USB-Buchse
 am Gehäuse einbauen. Dann sollte die Schaltung aber in ein HF-Gehäuse eingebaut werden.
 Immerhin bedeutet das einen zusätzlichen 6 MHz Oszillator, der unnötiges Rauschen in den TRX einbringt. 
 
 Diese Schaltung ist auch als reinen PTT-Ersatz geeignet. Dann kann der Optokoppler (IC3) und deren Widerstände/Kondensatoren
 entfallen. Der PTT Optokoppler (IC4) ist wahlweise als invertete PTT zu bestücken (oben) oder
 unten für eine normale PTT-Funktion. Im PDF ist auch die Pinbelegung des Optokopplers enthalten. 
 Die DTR-Leitung ist standardmäßig HIGH im Ruhezustand, was eine Auftastung des TRXs zur Folge hätte.
 Daher ist im Regelfall der Optokoppler unten (letzten 4 Pins) zu bestücken. Weiteres siehe
 Schaltplan und Layout im PDF.
 
 Ich habe wieder Schaltplan, Layout, Bestückungsplan und die Reichelt-Bestellliste als Archiv
 bereitgestellt. Der Aufbau sollte selbsterklärend sein, sonst einfach Fragen. 
Hier wieder ein paar Bilder (anklicken):
 
  
 |  | Die fertige aufgebaute Schaltung im Gehäuse | 
 |  | Der Schaltplan | 
 |  | Bestückungsplan mit Layer... | 
 |  | und ohne Layer, Platinenlayout im ZIP-File. | 
 |  | Ansicht der Treiber in Windows (XP) | 
  
 Der komplette Aufbau zum Download => 
kenwood-usb_v1_.pdf 
 USB zu COM-Port Treiber => 
FT232BM