Koaxiale Transferrelais gibt es zwar von kommerziellen Herstellern, aber die Beschaffung und Preise sind nicht immer mit dem Amateurfunk zu verbinden. 
Ein Transferrelais hat 4 Anschlüsse, je 2 für den Transceiver und 2 Antennen. Somit ist jeder Transceiver mit einer Antenne verbunden, unabhängig vom Schaltzustand. Idealerweise sollte das Relais bistabil sein, damit es ggf. in der Wunschstellung nicht immer unter Spannung stehen muss.  
 
Dieser Bauvorschlag für die Kurzwellenbänder besteht aus zwei Teilen. 
Das eigentliche Koaxrelais mit 2 bistabilen Relais ist in einem Weißblechgehäuse eingebaut und hat einer Duo-LED als Anzeige des Schaltzustandes.  
Die Brücken und der Vorwiderstand werden auf der Bestückseite mit etwas Abstand verlötet, um nicht zu dicht an der HF-führende Leiterbahnen zu verlaufen. Die Platine wird dann kopfüber in das Gehäuse eingesetzt und mit den Koax-Buchsen verlötet.  
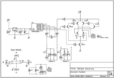
Der zweite Teil ist die Steuerung, die das Relais umpolt und den letzten Schaltzustand speichert.
In meinem Fall sind 2 Stationen räumlich getrennt aufgebaut und es stand nur eine Steuerleitung mit 2 Adern zur Verfügung. Die Steuerung ist in der Lage, die Duo-LED für die Anzeige des Schaltzustandes durch umpolen anzusteuern und über die gleichen Adern auch den Taster auszuwerten, der für das Umschalten erforderlich ist. Der Taster brückt kurzzeitig die LED, dadurch ist der Spannungsunterschied an der LED aufgehoben und wird vom AD-Wandler entsprechend ausgewertet.
Damit die beiden Relais nicht ständig unter Spannung stehen, wird die Spannung (Masse) über den Transistor T7 nach einer Sekunde abgeschaltet.
Die LED für den Schaltzustand zeigt z.B. an der Station 1 
grün an (Dipol) und auf der anderen Seite 
rot, z.B. dann für eine GP. Die gewählten Vorwiderstände für die LEDs ergeben einen Strom von ca 12mA je LED, die Pins am Controller verkraften max. 40mA.  
 
Je nach räumlichen Gegebenheiten kann die Steuerung inkl. Taster und LED in einem Gehäuse untergebracht werden und über  2 dünne Adern zum 2. Taster und LED in einem Minigehäuse.  
Der Vorteil dieser Schaltung liegt darin, dass nicht 12V auf den Adern anliegen muss, sondern nur eine hochohmige Steuerspannung. 
Der Widerstand R8 dient als Kabelbruchschutz, denn ist die Last der LEDs unterbrochen, wird das Relais ständig umgeschaltet.
 
Das Koax-Relais mit seinen beiden bistabilen Relais benötigt ca. 100mA beim schalten, die eingesetzte H-Brücke in der Steuerung kann max. 800mA liefern. 
Im Fall das andere Relais eingesetzt werden sollen wie 24V Typen, muss nur die Leiterbahn 12V zur H-Brücke unterbrochen werden. Ein Lötpad ist dann für den ext. Versorgungsanschluss vorgesehen. 
Der Steuerteil nimmt in Ruhe ca. 25mA auf, je nach eingesetzten Vorwiderständen R6/R7 für die LEDs. 
 
Platinen bitte bei üblichen Herstellern wie Platinenbelichter.de o.ä. fertigen lassen, mit der PDF Vorlage sollte es keine Probleme geben. Die Firmware maile ich gerne zu, kann aber auch zum SKP gebrannte Controller anbieten.
Hier wieder ein paar Bilder (anklicken):
  
 
 |  | Koax-Platine im Gehäuse | 
 
 |  | Steuerplatine mit H-Brücke | 
 |  | Schaltplan Relais und Steuerung | 
 |  | Aufbau Steuerung im Gehäuse | 
 |  | Aufbau im Gehäuse inkl. ext. Taster/LED | 
 
  
 - Der komplette Aufbau zum Download => 
Transfer-Relais.pdf (900kB)